免責聲明
本網站僅提供窩客幫資訊參考平台, 並不涉入其中任何諮詢、交易。本網站對各該窩客幫相關資訊亦不作任何實質或形式上之審查。本網站中所載一切窩客幫的資訊、文字、照片、圖形 、產權、廣告內容、或其他資料(以下簡稱『內容』)。無論其為公開張貼或私下傳送,若有不實或違法情事,均為『內容』提供者之責任,窩客幫概不負責也不承擔任何法律責任。
宇曦法律事務所-法律事務所,律師事務所,台北法律事務所,新莊區法律事務所
  • 幫客戶取回被無權佔有的土地及賠償
  • 幫客戶取回被無權佔有的土地及賠償
  • 幫客戶取回被無權佔有的土地及賠償
  • 幫客戶取回被無權佔有的土地及賠償
  • 幫客戶取回被無權佔有的土地及賠償
  • 幫客戶取回被無權佔有的土地及賠償
  • 幫客戶取回被無權佔有的土地及賠償

  • 商品型號

  • 商品規格

分享到

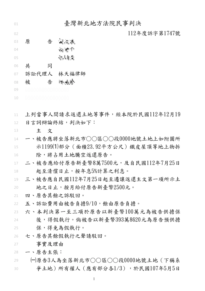
當事人的土地被他人占用,經本所歷經近一年的努力後,最終獲得勝訴判決,使當事人得以把土地取回,並求得應有的賠償!

 

以下是判決重點內容

「㈡原告主張:被告自112年3月5日起即未再依約給付租金,經原告於112年5月22日以原證3函催告被告應於函到7日內繳付2個月共5000元租金,逾期終止租約。被告於同年月23日收受後,並未依約繳付,故系爭租約已於112年5月30日經原告合法終止等情,業據提出原證3函及回執為佐,且為被告所未爭執,應屬有據。原告復主張:系爭租約終止後迄今,被告尚未將其所設置鐵皮屋頂拆除,將系爭租賃土地騰空返還原告一節,既據提出112年9月25日、同年12月19日系爭租賃土地現況光碟為佐,且為被告所未爭執,而可認屬實。則原告以系爭租約已於112年5月30日合法終止,被告迄尚未將系爭租賃土地回復原狀騰空返還原告為由,本於民法第767條第1項前段、第455條規定及系爭租約第9條、第18條第3項約定提起本訴,請求被告將坐落系爭租賃土地上鐵皮屋頂等地上物拆除,將占用土地騰空返還原告,為有理由,應予准許。


㈢承前,被告自112年3月5日起即未依約給付租金,至系爭租約於112年5月30日終止前被告積欠原告2.8個月(2個月又26天)租金未給付,則原告本於系爭租約第2條約定請求被告給付7000元租金(2500×2.8=7000),自屬有據。又自112年5月31日起至112年6月5日止,共0.2個月(6天),被告因未尚返還系爭租賃土地,受有相當於租金之利得,致原告受有相當於租金之損害,則原告本於民法第179條不當得利法律關係請求被告給付500元相當於租金之利得(2500×0.2=500),亦有理由,應予准許。再關於原告主張:因被告於租約終止後,拒不騰空返還系爭租賃土地予原告,致原告委託律師取回系爭租賃土地,因此支出8萬元律師費用一節,既據原告提出委任契約及收據(詳原證8)為佐,而可認屬實。則原告依系爭租約第15條約定請求被告賠償8萬元律師費用,亦為有理由。即原告本於系爭租約第2條、第15條第2款後段約定,及民法第179條規定請求被告給付原告8萬7500元(7000+500+80000=87000)及自起訴狀繕本送達翌日(即112年7月25日)起至清償日止,按年息5%計算法定遲延利息,為有理由,應予准許。


 ㈣按其約定之違約金過高者,得由法院依職權予以酌減。契約當事人約定之違約金是否過高,應依一般客觀之事實、社會經濟狀況、當事人實際上所受損害及債務人如能如期履行債務時,債權人可享受之一切利益為衡量標準。而債務已為一部履行者,法院亦得比照債權人所受利益,減少其數額。是當事人所受之一切消極損害(即可享受之預期利益)及積極損害,均應加以審酌(最高法院84年度台上字第978號裁判意旨參照)。原告主張:系爭租約終止後,被告迄未將其所設置鐵皮屋頂等拆除,將系爭租賃土地騰空返還原告一節,固如前述,可認屬實。則原告本於系爭租約第9條約定請求被告應自112年7月25日起至遷讓返還系爭租賃土地之日止,按月賠償約定違約金,於法並無不合。經本院審酌至遲於112年9月25日本院至現場履勘時,被告已將放置於系爭租賃土地上物品大部分移除(關於現場留存鐵架等物是否仍占用系爭租賃土地,需由地政機關另行指界確認,附此敘明。),移除後地面空間已經被告同意返還原告,可由原告透過屋旁通道進入使用,僅系爭租賃土地上方,仍存有被告設置鐵皮屋頂,故難認被告已履行全部回復原狀騰空返還之責等情(以上有原證4、原證6光碟在卷可佐),認系爭租約約定以原約定租金5倍數額計算違約金,應有過高,爰由本院依職權酌減為按月以2500元計算為妥適。基此,原告本於系爭租約第9條約定請求被告自112年7月25日起至遷讓返還系爭租賃土地之日止,按月給付原告2500元違約金,為有理由,應予准許;逾此部分之請求,則屬無據,應予駁回。


四、綜上所述,原告本於民法第767條第1項前段、第455條規定及系爭租約第9條、第18條第3項約定,請求被告應將坐落系爭租賃土地上鐵皮屋頂等地上物拆除,將占用土地騰空返還原告;本於系爭租約第2條、第15條第2款後段約定,及民法第179條規定,請求被告應給付原告8萬7500元及自112年7月25日起至清償日止,按年息5%計算法定遲延利息;本於系爭租約第9條約定,請求被告應自112年7月25日起至遷讓返還系爭租賃土地之日止,按月給付原告2500元違約金,均為有理由,應予准許。逾此部分之請求,則無理由,應予駁回。


五、原告陳明願供擔保,聲請宣告假執行,經核原告勝訴部分並無不合,爰酌定相當擔保金額准許之。併依職權酌定相當擔保金額,准被告預供擔保後,得免為假執行。至原告敗訴部分,其假執行之聲請已失依據,應併駁回。」

#宇曦法律事務所
#林天福律師
#律師
#返還土地
#占用
#不當得利
#租賃爭議

#新莊 泰山 三重 五股 板橋 林口 樹林 土城 新北 推薦 律師 律師事務所

宇曦法律事務所-法律事務所,律師事務所,台北法律事務所,新莊區法律事務所
電話 : 02-29968995 地址 : 新北市新莊區中華路一段100號3樓

  • 服務項目

    家事訴訟刑事訴訟民事訴訟法律諮詢

  • 特別關鍵字

    法律事務所,台北法律事務所,新莊區法律事務所,律師事務所,台北律師事務所,新莊區律師事務所,法律事務所推薦,台北法律事務所推薦,新莊區法律事務所推薦,律師事務所推薦,台北律師事務所推薦,新莊區律師事務所推薦,律師,台北律師,新莊區律師,律師推薦,台北律師推薦,新莊區律師推薦,刑事律師推薦,刑事訴訟律師,刑事訴訟律師推薦,台北刑事律師推薦,台北刑事訴訟律師,台北刑事訴訟律師推薦,新莊區刑事律師推薦,新莊區刑事訴訟律師,新莊區刑事訴訟律師推薦,家事律師推薦,家事訴訟律師,家事訴訟律師推薦,台北家事律師推薦,台北家事訴訟律師,台北家事訴訟律師推薦,新莊區家事律師推薦,新莊區家事訴訟律師,新莊區家事訴訟律師推薦,民事律師,民事律師推薦,台北民事律師,台北民事律師推薦,新莊區民事律師,新莊區民事律師推薦,民事訴訟律師,民事訴訟律師推薦,台北民事訴訟律師,台北民事訴訟律師推薦,新莊區民事訴訟律師,新莊區民事訴訟律師推薦,離婚律師推薦,離婚訴訟律師,離婚訴訟律師推薦,台北離婚律師推薦,台北離婚訴訟律師,台北離婚訴訟律師推薦,新莊區離婚律師推薦,新莊區離婚訴訟律師,新莊區離婚訴訟律師推薦,詐欺訴訟律師,詐欺訴訟律師推薦,台北詐欺訴訟律師,台北詐欺訴訟律師推薦,新莊區詐欺訴訟律師,新莊區詐欺訴訟律師推薦,車禍訴訟律師,車禍律師推薦,台北車禍訴訟律師,台北車禍律師推薦,新莊區車禍訴訟律師,新莊區車禍律師推薦,侵害配偶權訴訟律師,台北侵害配偶權訴訟律師,監護權訴訟律師,台北監護權訴訟律師,扶養費訴訟律師,台北扶養費訴訟律師 ,遺產訴訟辦理,台北遺產訴訟辦理,遺產訴訟律師,台北遺產訴訟律師,遺產律師推薦,台北遺產律師推薦,遺產糾紛律師,台北遺產糾紛律師,遺囑推薦律師,台北遺囑推薦律師,刑事辯護律師,台北刑事辯護律師,刑事辯護律師推薦,台北刑事辯護律師推薦,刑事重罪辯護,台北刑事重罪辯護,刑事重罪辯護推薦,台北刑事重罪辯護推薦,洗錢訴訟律師,台北洗錢訴訟律師,法律顧問,台北法律顧問,法律顧問推薦,台北法律顧問推薦,企業法律顧問,台北企業法律顧問,企業法律顧問推薦,台北企業法律顧問推薦,法律諮詢,台北法律諮詢,法律諮詢推薦,台北法律諮詢推薦,律師法律諮詢,台北律師法律諮詢,事務所法律諮詢,台北事務所法律諮詢,陪偵律師,台北陪偵律師,做筆錄陪偵,台北做筆錄陪偵,