【Quality System】
Passed the annual recertification for ISO 9001:2008 on February 26, 2014.
Passed ISO 9001:2008 certification by Lloyd's Register Quality Assurance (LRQA) on September 24, 2014.
Passed the annual standard assessment for ISO 9001:2015 on September 11, 2018.
【Quality Policy】
Quality and delivery time are our commitment to our customers.
Striving for excellence is our requirement for ourselves.

【Quality Objectives】
| Department | Item | Target Value |
| Manufacturing Department | QA Sampling Yield | ≥ 98% |
| SMT Department | QA Sampling Yield | ≥ 98% |
| Quality Control Department | Customer Inspection Acceptance Rate | ≥ 99% |
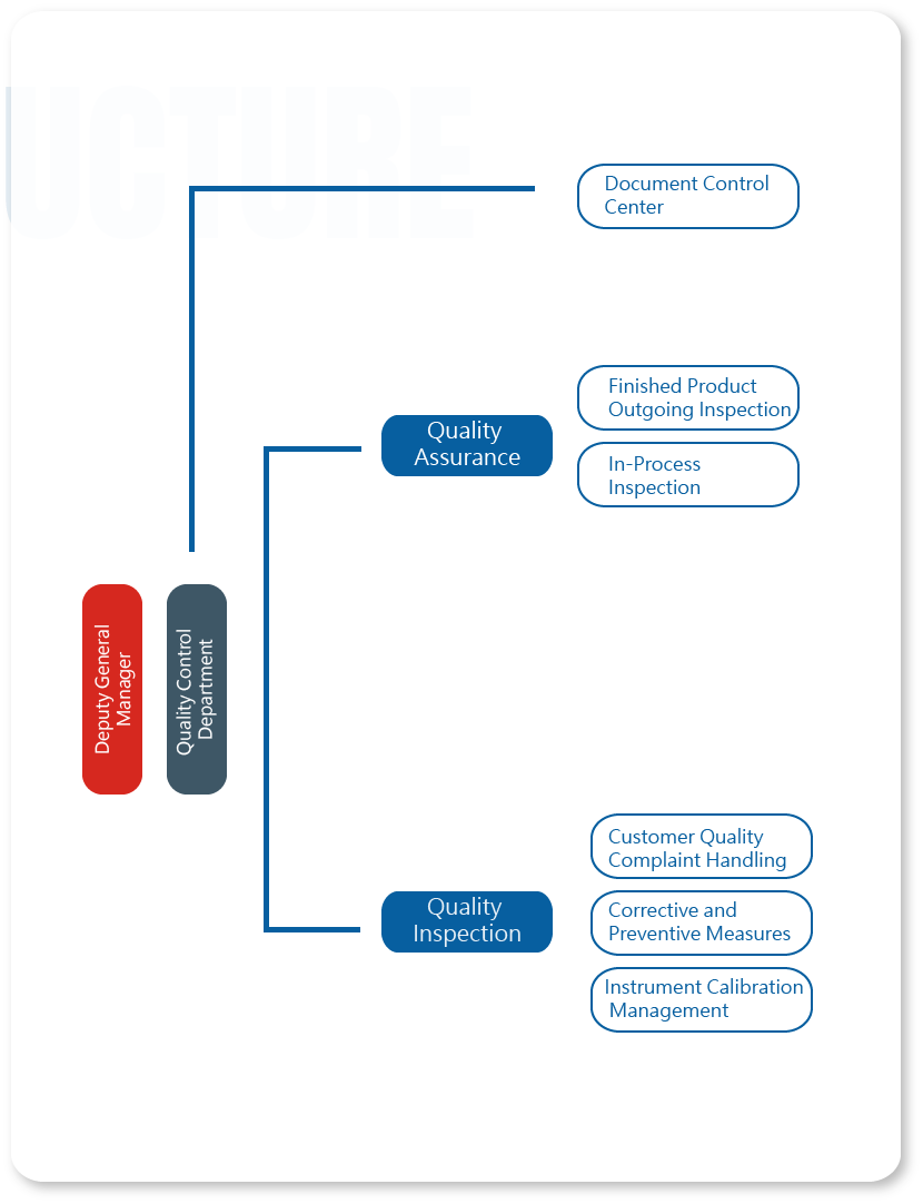
Quality Control DepartmentORGANIZATIONAL STRUCTURE




【Engineering Drawing】We provide skilled manual operations and professional insertion equipment to accurately handle various traditional THT components, ensuring stable soldering quality while balancing cost and performance.
STEP01
Requirements Confirmation
STEP02
Incoming Quality Control (IQC)
STEP03
First Article Inspection (FAI)
STEP04
In-Process Quality Control (IPQC)
STEP05
Automatic/Manual Inspection (AOI/Appearance)
STEP06
Functional Testing
STEP07
Final Quality Control (FQC)
STEP08
Outgoing Quality Control (OQC)
STEP09
Customer Feedback and Improvement (CAPA)
【Equipment Diagram】
- JHEN YU Electronics co.,ltd-SMT OEM, Taipei SMT OEM,Motherboard OEM Manufacturer, Taipei Motherboard
- 電話 : 02-2688-6188 地址 : 新北市樹林區忠信街14號4樓
- 服務項目
-
特別關鍵字
SMT OEM, Taipei SMT OEM,Motherboard OEM Manufacturer, Taipei Motherboard OEM Manufacturer,SMT OEM Factory, Taipei SMT OEM Factory,DIP OEM, Taipei DIP OEM,DIP Assembly Service, Taipei DIP Assembly Service,PCBA OEM, Taipei PCBA OEM,PCBA Assembly Service, Taipei PCBA Assembly Service,Electronics OEM, Taipei Electronics OEM,Electronics Manufacturing Factory, Taipei Electronics Manufacturing Factory,SMT Assembly Service, Taipei SMT Assembly Service,SMT Assembly Factory, Taipei SMT Assembly Factory,Motherboard SMT OEM, Taipei Motherboard SMT OEM,Motherboard SMT Assembly, Taipei Motherboard SMT Assembly,DIP OEM Factory, Taipei DIP OEM Factory,DIP Assembly Factory, Taipei DIP Assembly Factory,Industrial Control Board, Taipei Industrial Control Board,Industrial Control Board OEM, Taipei Industrial Control Board OEM,Printed Circuit Board (PCB), Taipei Printed Circuit Board (PCB),PCB OEM Service, Taipei PCB OEM Service,Power Supply Board PCBA Assembly, Taipei Power Supply Board PCBA Assembly,Power Supply Board, Taipei Power Supply Board,Power Supply Board OEM, Taipei Power Supply Board OEM,Optoelectronic PCB OEM, Taipei Optoelectronic PCB OEM,IC Programming OEM, Taipei IC Programming OEM,IC Programming Service, Taipei IC Programming Service,IC Circuit Board, Taipei IC Circuit Board,IC Circuit Board OEM, Taipei IC Circuit Board OEM,IC Circuit Board Assembly, Taipei IC Circuit Board Assembly,Circuit Board, Taipei Circuit Board,Circuit Board Assembly, Taipei Circuit Board Assembly,Circuit Board OEM, Taipei Circuit Board OEM,Electronic Product Assembly, Taipei Electronic Product Assembly,Electronic Product OEM, Taipei Electronic Product OEM,Electronic Components, Taipei Electronic Components,Electronic Components Packaging, Taipei Electronic Components Packaging,Electronic Components OEM, Taipei Electronic Components OEM,OEM Manufacturing, Taipei OEM Manufacturing,OEM Production Service, Taipei OEM Production Service,Electronics OEM Service, Taipei Electronics OEM Service,Custom Electronics OEM, Taipei Custom Electronics OEM,Turnkey OEM Service, Taipei Turnkey OEM Service